入会申请热线:
0755-29424085报名咨询热线:
0755-21504501协会邮箱:
szaia_test@vip.163.com(第一轮学术报告征集及赞助商邀请)
一、会议简介
分析测试与实验室技术是科学研究和技术创新的重要支撑,对推动健康生活、科技进步、产业发展和社会和谐具有重要作用。深圳地处粤港澳大湾区的核心,是我国首个国家创新型城市,是社会主义先行示范区,2023年国务院发布了《河套深港科技创新合作区深圳园区发展规划》,深圳市委市政府近年也启动了“20+8”战略性新兴产业集群和未来产业的规划和建设。其中,分析测试技术在社会可持续发展、产业技术进步及政府高效管服等方面,起到了极为重要的支撑作用,需要粤港澳大湾区及全国各地的分析测试及实验室科技工作者加强合作、互相促进。
深圳市分析测试协会年度大会固定在每年的二季度召开,已连续举办了12年,近年参会的行业专家1500人左右。本协会设立了食品、化工、环境与水体、生化、农产品、卫生检测、珠宝首饰与新材料、认证咨询、医学、智慧实验室建设、实验室供应链等11个测试技术相关的专业委员会,汇聚了大湾区内分析测试与实验室技术研究及应用领域最优秀的机构和专家,年度大会已成为大湾区行业专家的学术盛宴和嘉年华会。
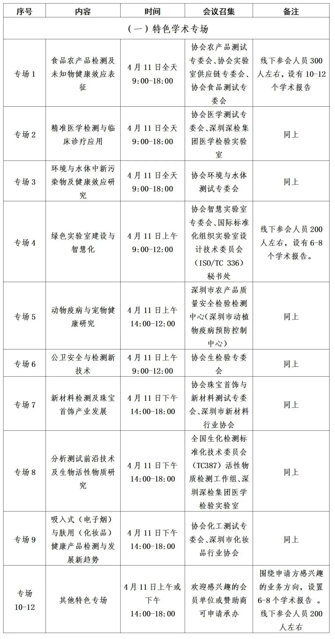
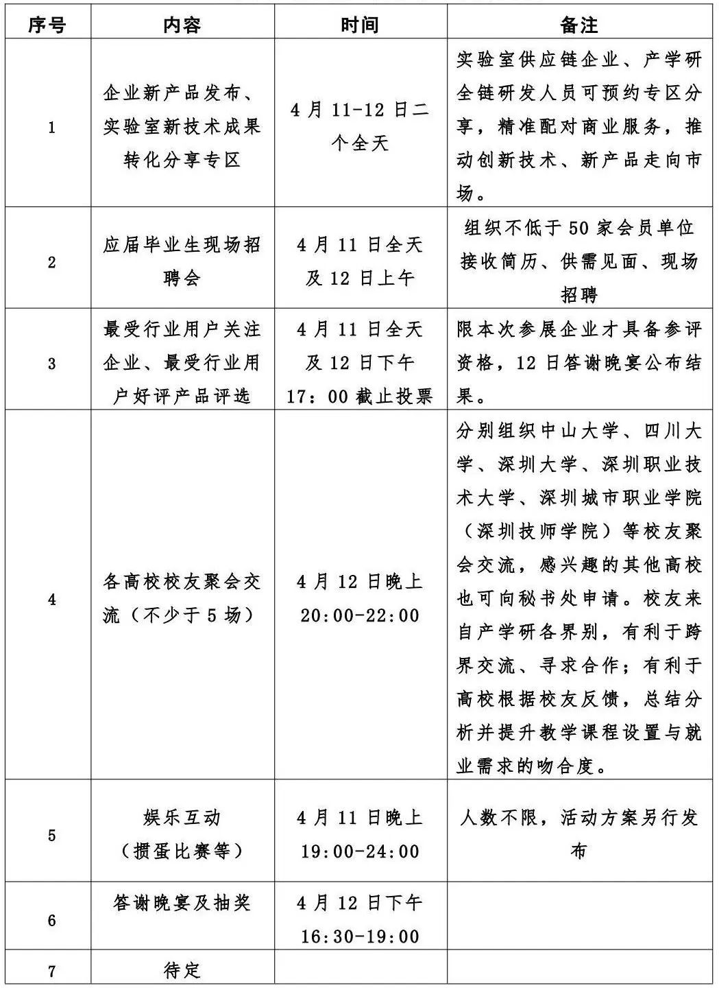
2025年第三届深圳国际安全健康测试学术会议将采取线上线下同步进行方式,学术报告100多个,线下参会的专业技术人员将超过3000人,线上参会人数达十万人以上。会议内容较2024年更为丰富,包含但不限于十多场特色学术专场、大型可持续发展技术创新大讲堂、优秀青年学术论文交流、11个专委会圆桌学术交流、企业新产品发布/实验室新技术成果转化分享专区、大型应届毕业生现场招聘会、最受行业用户关注企业/最受行业用户好评产品评选、各高校校友聚会交流、娱乐互动(掼蛋比赛等)、答谢晚宴等。
本次大会将分享最新的研究成果、技术动态和市场趋势,激发碰撞行业发展新想法、新思路;加速先进理念和技术的传播,加强上下游企业的交流和合作,促进资源的合理配置和有效利用,推动分析测试全产业链的协同发展;逐步形成科研院校居前应用研究、检测机构居中链接技术服务、企业居后成果转化的产学研用一体化机制。同时,大会将持续加强与大湾区及全国分析测试相关领域的合作与交流,积极“走出去”,立足湾区,面向全球。
欢迎粤港澳大湾区及全国各地的分析测试科技工作者及实验室技术人员来深交流,欢迎实验室上下游供应链(含设备、设施、试剂、耗材、维修、设计装饰及系统集成等)各企业及实验室科技成果研发团队前来本次测试行业盛会展示新产品、新技术!
二、会议概况
01会议时间
2025年4月11日(周五)至12日(周六)二个全天。
02会议地点
维纳斯皇家酒店(深圳宝安沙井国际会展中心店)
03组织机构
深圳市分析测试协会
国际标准化组织实验室设计技术委员会(ISO/TC 336)秘书处
中国生物物理学会代谢组学分会
粤港澳大湾区标准创新联盟
香港中华厂商联合会CMA检定中心
中山大学香港高等研究院
全国生化检测标准化技术委员会活性物质检测工作组(TC387-WG3)
国家营养食品质量监督检验中心
《分析测试学报》编委会
广东省科学技术期刊编辑学会
深圳市新材料行业协会
深圳市化妆品行业协会
中山大学生命科学学院深圳校友会
四川大学深圳华西校友会
深圳大学化学与环境工程学院校友会
深圳职业技术大学校友会
深圳城市职业学院(深圳技师学院)校友会
04合作媒体
广东电视台、中国食品报、新华网客户端、人民日报客户端、学习强国平台、人民日报党媒网络平台、食品伙伴网、仪器信息网、韦浪咨询等媒体平台。会议采取线上线下同步进行方式,线下3000多千人,线上十多万人。



四、深度合作交流项目及时间安排

五、2025年湾区科学仪器与实验室科技产业创新展览会简介
为了促进国内外科学仪器及配套试剂产业链创新发展,加快实验室科技成果的转化与应用,我们诚挚地邀请您参加“2025年湾区科学仪器与实验室科技产业创新展览会”。本次展会定于2025年4月11日至12日在深圳盛大举行,旨在打造一个集展示、交流、合作于一体的产学研合作交流平台。
01展会概况
时间:2025年4月11日(全天)-2025年4月12日(全天)
地点:深圳市维纳斯皇家酒店(深圳宝安沙井国际会展中心店),展场面积超10000平米
主题:科技与智慧引领·共建未来实验室规模:吸引实验室上下游供应链企业、高校及研发机构科技成果转化团队超200家展示最新科学仪器装备、配套产品、技术成果及应用案例。
02展会亮点
(1)全产业链覆盖:
展会将全面覆盖实验室设备、设施、试剂、耗材、维修服务、设计装饰及系统集成等各个环节,形成完整的实验室产业链展示。
(2)分析测试新品发布与技术交流:
为参展商提供专属舞台,发布分析测试新产品与技术介绍,扩大市场占有率。
(3)实验室科技成果转化分享专区:
设立科技成果转化专区,为科研机构与企业搭建桥梁,促进产学研深度融合,加速科技成果现实商业转化。
(4)专业观众云集:
预计吸引3千多名来自科研机构、高校、检测机构、医院、健康关联各大型企业的高水平专业人员,构建全产业链高效对接平台。
(5)国际影响力强:
展会将邀请国内外知名专家、学者及行业领袖参与,提升展会国际化水平,拓展国际市场视野。
03参展收益
(1)展示企业形象与实力,提升品牌知名度。
(2)拓展销售渠道,结识潜在客户与合作伙伴
(3)了解行业动态,掌握最新科技趋势与市场需求,
(4)促进技术交流与合作,推动产业升级与创新。
04参展申请
仔细阅读《招商合作函》并填写随函附上的《参展申请表》,并于2025年3月28日前提交至协会秘书处,收到申请后一周内与您联系,确认参展事宜及展位安排。
参展联系
如有任何疑问或需要进一步的信息,请随时联系协会秘书处:唐锐晶13535711013 陈积勤13360091744
王一晨13715190250张煜婕18319022865邮箱:szaia_test@vip.163.com
六、参会费用
01备案专家免费
1、协会已备案专家住宿费、高档自助餐、会议注册费等全部免费。
2、协会一直欢迎在广东、香港、澳门等粤港澳大湾区工作,有较高学术水平或行业影响力的专家或研发人员(如检测机构、科研机构及企业等单位部门中层及以上领导、或博士、或副高及以上职称者,满足其中之一即可)自愿参加协会活动。符合上述条件的专家,目前还没有在本协会备案,若要免费参加本次会议,需要先填写专家邀请表(附件3)并发至协会邮箱,符合备案条件者,经协会审核后协会秘书处会发送成功备案短信,即可享上述免费待遇。
02非备案人员参会收费
免收注册费,提供免费盒餐,交通费、住宿费自理。
七、会务组织
1、会议详细地址:
深圳市宝安区沙井街道沙井路118号(京基百纳对面),维纳斯皇家酒店(深圳宝安沙井国际会展中心店) (交通指引见附件1)。
维纳斯皇家会议酒店按国际五星级标准建造的商务会议型酒店。酒店围绕整片荔枝公园,依山傍水,环境优美。康体娱乐设施有天空泳池、健身中心、室内高尔夫等。见附件2。
2、会务联系人:
温思桐13415335969
张渝雪17725909382。
邮箱:szaia_test@vip.163.com
特此通知
附件:
1、会议地址交通指引
2、酒店周边环境
3、深圳市分析测试协会专家信息表
4、展位意向收集表
深圳市分析测试协会
2024年10月25日